DNF:2025春节礼包“逆天属性”!7技攻宝珠+13增幅券,5大氪金点
#地下城与勇士#
你知道吗2025年春节礼包提升巨大!7%技攻的附魔都来了,称号、宠物、宠物装备都有提升,而且还送出+13增幅券设计图,白狐狸不亏是国服特色鼻祖,赤裸裸的卖数据了。我们看就看下今年春节礼包都有哪些提升吧:
(1)普通称号:攻击强化提升3%,名望值提升122点
(2)至尊称号:攻击强化提升3%,名望值提升335点
(3)普通宠物:攻击强化提升5%,名望值提升40点
(4)至尊宠物:攻击强化提升5%,名望值提升305点
(5)左槽宝珠:技攻提升2%,名望值提升37点
(6)宠物装备:四维提升到50,名望值提升52点。
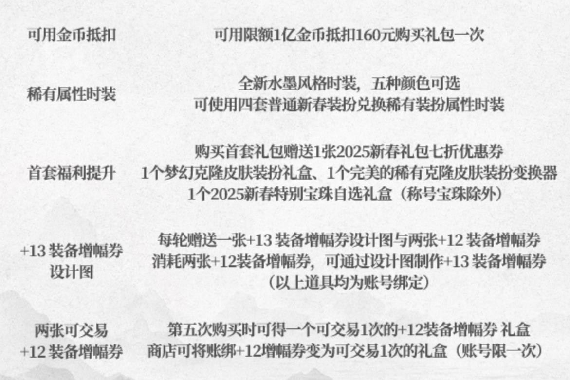
(7)每轮赠送一张+13装备增幅券设计图与两张+12装备增幅券,消耗两张+12装备增幅券,可通过设计图制作+13装备增幅券。
可以看到,今年的数据提升超大。策划这是赤裸裸的卖数据了,氪金玩家比去年直接提升超过10%了,这就是白狐狸回来后的效果,国服特色再次发扬光大!

首先是数据提升。
这可是实打实的氪金 “战斗力” 飙升。对比以往,今年各类道具的数据提升相当惊人。普通称号、至尊称号,攻击强化各自提升 3%,连带名望值也分别上扬 122 点与 335 点;普通宠物、至尊宠物的攻击强化提升 5%,名望也有 40 点、305 点的增长;左槽宝珠技攻提 2% ,名望加 37 点,宠物装备四维涨到 50,名望提升 52 点。更别说还有 7% 技攻的附魔这种重磅加成,氪金玩家整体伤害输出与角色名望,相比去年直接跃升超 10%,赤裸裸地诱惑玩家掏钱升级装备,强化角色。

其次是奖励提升。
今年的奖励也是增加了不少。今年的春节礼包在内容丰富度上更上一层楼。不仅基础的称号、宠物、宠物装备属性拉满,还额外赠送一张 +13 装备增幅券设计图与两张 +12 装备增幅券。以往这类高等级增幅券获取难度极大,如今随着礼包附赠,玩家冲击高增幅的机会大增,无疑是极具吸引力的奖励加码,进一步撩拨玩家的氪金欲望。

最后是回血率提升。
可交易的+12增幅券,可以回血不少。当玩家觉得某些道具对自身提升不大,或是想要减少氪金成本时,便可将 +12 增幅券售卖出去,从礼包消费里 “回血” 一部分,看似给玩家让利,实则让玩家在购买礼包时少了些顾虑,更愿意投身这场氪金盛宴。

总结:2025 年春节礼包从数据、奖励到回血机制全方位升级,策划布下天罗地网,吸引玩家氪金,玩家在面对这般诱惑时,可得权衡好利弊,谨慎投入。

