鬼泣加点方法 鬼泣职业技能加点和装备选择详解
DNF鬼剑士鬼泣技能加点装备属性攻略,在新的版本中,鬼剑士鬼泣这个强势的职业将给我们带来什么样的变化呢?今天小编就给大家带来的DNF鬼剑士鬼泣技能加点装备属性的详细介绍,下面一起看看吧!
技能随动:
增加技能范围。
暗月降临:
删除降低敌人暗属性抗性效果,变更为:增加自身的暗属性强化值。
恐惧光环:
删除降低敌人暗属性抗性效果,变更为:提高技能成长率,原基础上再次提高自身技能攻击力。
墓碑三绝阵:
删除墓碑在场时降低敌人暗属性抗性效果,变更为:增加墓碑在场时自身暗属性强化值。
增加暗强效果为随动。
增加各石碑的光环有效范围。
修复在石碑光环范围内时,光环效果会暂时消失的BUG。
增加光环及诅咒效果持续时间。
瘟疫之罗刹:
删除降低敌人物理防御力效果,变更为: 增加队员物理攻击伤害。
增加自身物理伤害数值根据技能等级决定,队友伤害增益效果固定为25%。
增加技能范围。
冷却时间降低至5秒。
御鬼之极:
删除额外增加卡赞的力量/智力的效果。
武器精通:
提高巨剑,钝器,太刀三者武器精通的魔法武器攻击力增加值,平衡武器魔攻。
鬼斩:
增加5%技能攻击力。
鬼影鞭:
增加45%技能攻击力。
鬼斩狂怒:
增加22%技能攻击力
冰霜之萨亚:
增加39.2%技能攻击力,增加技能范围。
死亡墓碑:
增加17.6%技能攻击力
鬼影闪:
增加22.7%技能攻击力
冥炎剑:
增加43%技能攻击力
鬼斩炼狱:
增加21%技能攻击力
幽魂剑影阵:
增加34.9%固定攻击力
提升36%中毒攻击力
提升39%领域斩攻击力
提升34.5%终结攻击力
增加技能范围
幽魂降临式:
增加24.8%技能攻击力
王者号令吉格降临:
增加15.6%技能攻击力
整体加强25%左右,部分百分比技能得到极大加强
削弱辅助能力对新号小号来说确实没有之前那么容易起步,但是鬼泣的辅助能力仍然是除了奶爸奶妈之外最强的,合理搭配一身远古辅助装备是可以打团的。
对鬼泣主C们来说是一个非常好的版本。
鬼泣在卢克副本的基础常识
虽然本百科主要面向新手,但是考虑到也许有些朋友已经进军卢克了,在这里简单的说一下副本内需要知道的一些常识。
大家知道,卢克不同于安徒恩副本(所有怪物无脑控制一波带走),有一些怪物有自己的狂暴机制,该控则控,不该控不要乱控,以免影响队伍通关速度,尤其是以辅助身份进团的朋友,犯了错被 踢了可就不好了呦!
看过百科后应该知道鬼泣自身有两个强力软控,紫阵(瘟疫之罗刹)和刀阵(幽魂剑影阵),利用紫阵的减少硬直和刀阵的高频率攻击,我们可以让怪物处于僵直状态,从而无法使用技能,大大提高 击杀和通关效率goodjob
强控则是冰霜之萨亚,鬼影闪,鬼斩炼狱和吉格降临这几个技能,注意区分。
− 光暗控制 ...
光路线
可以软控的有:被污染的卡丽娜;憎恶之贝伊尔;光之偶像荷鲁斯;卢克。
可以强控的有:遗忘者阿斯兰;钢铁巨兽;占星师罗塞洛;铁腕公主和巨腕王子;全金属机甲斗神。
暗路线
唯一需要软控的:卢克。
唯一需要强控的:净化之施内德。
噩梦之内尔贝;月光漫步者亚辛这两位如果队伍不能在强控期间直接快速秒掉,请不要乱用控制以免耽误进度。
另外,如果队内需要你控制小丑,那么满级冰阵和绿阵重叠放,百分百可以控好。
应对特殊怪物的技能技巧
机甲斗神: 进图先放刀阵+紫阵,然后打破防护罩,可以防止机甲斗神前冲过远。卡洛平X磨血后,一觉接炼狱大墓碑,伤害不够补鱼锤或者幽魂式。
贝奇: 进图先鱼锤打一发,贝奇起跳后,跑到左上角,光圈出现瞬间就鬼影闪,控到后接幽魂式。
机械龙:进图三段接鬼闪,反身鱼锤打一发,然后接炼狱控制,幽魂式柔化大墓碑直接引爆。
哈布:跑到哈布即将现形的位置之前先丢吉格,然后越线放炼狱控制,就能抓到,顺序不能错,因为吉格P1不是强控,必须炼狱控住2秒后正好吉格进入强控阶段才行。
高强化阿尔高斯:进图三段接鬼闪,反身炼狱控制后,接幽魂式柔化大墓碑。
机械臂:因为胳膊不会直接下来,所以提前落位放紫阵,手臂下来后被软控,不会马上缩回去,可以延长输出时间。
阿斯兰:法系杀手,但是可以控制链打死,进图三段接鬼闪之后立即反身吉格接炼狱可以控制5秒。
贝伊尔:进图鬼闪柔化刀阵直接软控,刀阵+小墓碑可以让他动不了。
光之偶像:依旧是鬼闪起手,炼狱一觉接鱼锤,中间可以柔大墓碑或者刀阵。可以跳过该绿名的保护罩,禁锢和蓝色电球等技能。
施内德:受到一定伤害后会强制瞬移,但是瞬移有内置CD。 进图鬼闪反身鱼锤,等他瞬移,出现后炼狱控住一套带走。
职业简介
输出类型:
鬼泣目前是混伤输出,百分比和固伤的比例大概为4:6,韩服最近有混伤改版,但是鬼泣同力法、毒王等少数职业仍未改版。
职业定位:
目前为具有很强辅助能力的输出职业。
“刀魂之卡赞” : 达人契约下满级为提高全队797力量/智力。
“侵蚀之普戾蒙” : 达人契约下满级降低怪物80的异常抗性并提高全队的魔法攻击伤害(队友固定25%,自己最高34%)。
“瘟疫之罗刹” : 达人契约下满级降低怪物49%的移动速度,40%的攻速,9%的命中并提高全队的物理攻击伤害(队友固定25%,自己最高11%)。
“暗月降临” : 达人契约下满级增加自身暗强30、增加队友暗抗30,范围500PX。
“恐惧光环” : 达人契约下满级降低275px范围内怪物攻击速度22%、降低移动速度22%、增加自身技能攻击力34.5%。
上述技能是鬼泣对队友具有辅助能力的技能,即使作为纯输出carry的角色,在团队里仍然可以为队友提供上述增益。起源版本中紫阵缩短至5秒cd,可以保证每图都使用,所以现在鬼泣对物理和 法系队友的增益是一样的。
525改版后技能形态良好,较前几个版本操作体验提升巨大,柔化的机制使得鬼泣现在很有操作感,爆发干脆利落,技能帅气。
自身技能面板数据不高,二线顶级水平的数据,与纯DPS职业有一定差距,但是自身有诸多增益BUFF且不缺乏控制技能,爆发足且有卡洛续航,单刷和组队都有上佳表现。
团队副本适应性好,入门装备可以传说光环装备散搭辅助入团,中期艾肯或史诗散搭辅C入团,后期输出装成型也可以轻松胜任主C。根据投资的精力以及财力不同,完全可以满足不同类型和阶段 玩家的需求,可以说成长路线非常平滑了。
非常适合新手开坑,入门容易,精通难度略高,柔化需要多加练习并且学会不同场合随机应变。
总体来讲: 当前版本输出强度中上,发展平滑,易于培养。同时也很 帅!!!
技能分析
提供枯燥的大量数据除了看起来厉害其实对于新玩家并无太多帮助,而本帖最终目的还是在于让新入坑的玩家了解这个职业,所以技能分析方面我会尽量简洁。加点推荐方面为本人个人建议,大 家可以见仁见智,自行修改。
转制前1-15级技能
鬼斩:
这个技能以及它的拓展技能噬灵鬼斩70级以后地位就直线下降,现在是补刀都不会用的技能,无视。
刀魂之卡赞:
红阵改版变成移动光环之后更是必须满SP满TP的存在,提升全队战斗力的好技能。 无争议必满,满TP。
裂波斩:
点1即可,实战中破怪物霸体,裂波斩柔化刀阵,裂波斩搬僵尸等都是常规的操作,点1是有必要的。
武器精通:
在这里我们只讲太刀和短剑的武器精通,由于鬼泣的鬼影鞭、一觉、卡洛解放四刀、刀阵、大墓碑这些重要技能都是混伤或纯百分比,所以点满你所带武器的精通是很有必要的,伤害是1方面,点 满之后接近9%的命中也是有收益的。建议满。
月光斩:
和鬼斩一样,时代的眼泪,无视。
转职后15-45级技能
封印解除:
增加红阵范围和魔法暴击率,必满。
鬼神解放:
改版后鬼泣的核心操作机制,满。
暗月降临:
虽然是主动技能,但是其所谓的诅咒状态对怪物的血量抗性没有任何影响, 所以无需主动释放,也不需要放在快捷栏内。必满。
侵蚀之普戾蒙:
绿阵在释放瞬间,减少异常抗性,增加自身及队友的魔法攻击伤害。对于需要冰冻来控怪的职业,或者是辅助控制类,异常输出类队友来说都是极其有效的手段,比如毒王的异常伤害在绿阵的加 持下可以得到极大提升。
残影之凯贾:
改变鬼泣的普通,跳跃,前冲攻击方式,并让普通攻击转变为暗属性魔法百分比伤害。
同时作为改版后提升最大的技能之一,换装为远古二套装“冥炎之灵”6件,达成满级20“残影之凯贾”+冥炎6共计提供50%的暴击伤害,完美换装最多提升56%暴击伤害,提升巨大,新号鬼泣务必
要把换装做好,NGA版内另一个精华帖有换装的详细资料,可以去参考。
技能提供的暴击伤害加成与装备提供的爆伤加成不冲突,所以鬼泣的爆伤非常高,这也意味着,鬼泣能否暴击对伤害影响非常非常大,一定要保证人物进图战斗时有97%以上的暴击几率。必满, TP
推荐点1。
湮灭仪式:
可以收回已释放的侵蚀之普戾蒙、冰霜之萨亚、瘟疫之罗刹三个技能,收回的时候不会取消怪物已经有的异常效果,比如小鬼和冰冻,辅助流可以点出来,输出可点可不点,SP不够可以随意舍弃 。
鬼影鞭:
非常好用的小技能,X轴Y轴范围都很可观,攻击附加卡洛的冥炎效果,有拉怪聚怪的功能。起源改版之后此技能加强45%,配合百分比改版,这个小技能已经完全取代小墓碑,推荐满SP并且满TP。
冰霜之萨亚:
冰阵曾经是点满来控制并且输出的,但是改版后这个技能打满伤害太过墨迹,不适合当今刷图的快节奏。所以我个人只点1。唯一可点满的情况,就是配合绿阵可以完美控制卢克的小丑。 推荐点1 出作为前置。
死亡墓碑:
老鬼泣钟爱的技能,当年鬼泣的代表技能之一,很多人都是靠墓碑6+3起步的,技能特效墓碑掉落位置毫无意义,只要在技能范围内,怪物受到的伤害是同样的。释放时有霸体,按C立即结束,装 备不好的时候可以点满作为主力小技能。
但是,起源改版后与其他技能相比毫无优势,和鬼影鞭相比,伤害、出手速度、CD都被完爆,所以我建议小号点满并满TP,装备有一定基础的鬼泣玩家点1作为大墓碑前置即可。
瘟疫之罗刹:
起源改版后固定增加队友25%的物理攻击伤害,CD 5秒,可以保证全程高等级的紫阵配合幽魂刀阵可以达到很恐怖的软控效果,推荐点1,但是在部分硬控会狂暴的怪物以及未来魔兽副本,点满紫阵效果也是很好的,自行取舍。
鬼斩-狂怒:
俗称“鱼锤”,出手快伤害高,不管是清小怪还是打爆发都是好手。需要注意的是站位,如果怪物在你的脚下或者身后这个是技能是打不到的。必满,满SP满TP。
鬼影闪:
鬼泣重要的先手技能,常用的操作为鬼影闪接回头炼狱强行控制,创造输出环境。
但是SP需求大,且技能数据对不起SP投入,建议点10出TP并且只1点TP。
冥炎之卡洛:
改变自身普通攻击与跳跃攻击模式,并使攻击附加灼烧效果,鬼泣的续航输出技能,卡洛四刀的前置。
技能释放后如果再次释放那么卡洛会变成紫色,此时不会造成冥炎的DOT持续伤害,应归反伤怪时可以用到。必满,满SP满TP。
冥炎剑:
随卡洛赠送的,必满。
一次觉醒45-70技能
第七鬼神:邪神之布拉修:
俗称“鱼头”,525改版后鱼头不再吞噬场上鬼神,且极大加强了出场速度,并且赶上了百分比改版的春风,目前是鬼泣伤害最高的技能没有之一。
达成最大伤害需要在场4个鬼神,除去全程随身的残影和卡洛,使用鱼头时需要记得提前放置或者鱼头同时柔化紫阵、冰阵、绿阵三者中的其中两个。
鱼头可以吃到破招加成,且释放后对人物有智力增益可以强化后续伤害,所以我推荐是鱼头先于二觉释放,除非怪物必须控制才能打中才需要二觉起手。
恐惧光环:
一觉被动,降低半径275PX范围内敌人攻击速度,以及移动速度,并提升鬼泣的技能攻击力,必满。
鬼斩:炼狱:
技能伤害其实很高,本身同时是一个控制技能,特效看起来像阿修罗的大冰但是并不是延时控制,不可以先手提前铺地控怪,比较考验时机和站位的把控,需要练习,个人建议加满。装备一般的新号鬼泣可以选择此技能加1,满小墓碑。
墓碑三绝阵:
俗称“大墓碑”,以人物为中心落下三根墓碑,范围内所有单位武器附魔暗属性,增加自身70暗属性强化,持续时间结束后或主动再次释放技能键,墓碑爆炸造成伤害,墓碑掉落冲击波或者爆炸 会在敌人身上附加卡洛的灼烧效果。
三根墓碑爆炸时如果怪物在中间会同时受到三根的共同伤害达成最大效果,因此,副本中常规操作就是释放二觉的同时柔化大墓碑,借助二觉的聚怪效果,怪会被拉到大墓碑的中间,吃到最高伤 害。
二觉75到85技能
御鬼之极:
提升技能攻击力,增加侵蚀之普戾蒙,冰霜之萨亚,瘟疫之罗刹,幽魂之布雷德的持续时间。强力被动,没理由不满。
幽魂之布雷德:
俗称“刀阵”,怪物只要在阵的范围内就会受到高频攻击,哪怕在天上飞也会吃到伤害。技能本身超高的HIT让他有软控的能力,为400%的僵直,与阿修罗的鬼印珠很像,但是持续时间更长范围更 大。
阵法打满伤害非常高,再次释放可以直接解放,直接发动最后4击。 必满。
幽魂降临:式:
很像天锁斩月的技能,帅气利落,2段伤害,技能命中后非霸体怪会收到短暂僵直。 必满。
王者号令:吉格降临:
祖师爷降临,鬼泣天下第一! 魑魅魍魉阶段接近全屏范围的非强控聚怪,结束之后吉格登场强控范围内怪物并造成伤害,退场后再次造成伤害,吉格登场后为强制控制时间,不能破招。
集超大范围聚怪、强控、高伤害、脱手各种优点于一身的完美技能,强无敌!!! 不满的删号吧。
个人推荐加点
就其中几个点说明一下,首先加点个人有个人的习惯,大家可以自己更改不必拘泥一种。我只说一下自己理解,远古记忆这里很多人懒得用,其实加满以后再加上宝珠称号装备技能等级的加持, 卡cd使用相当于左侧全身护甲增幅10的提升。
TP加了基础精通因为鬼影步可以吃到加成。
强化三段斩是为了更好的触发三神器、更快的赶路。
装备分析
起步阶段:这阶段分为异界装备和传说装备
领域9:
基础辅助异界,这套装备以前是鬼泣的安图恩门票,现在用处其实不大了,常规辅助,但是不如遗忘9对特定暗系主C的提升大,所以固定团也不如遗忘9好找,我个人已经不推荐了。
起源版本此套路已死
遗忘9:
强化大墓碑的减抗效果,现在卢克主流鬼泣辅助的套装,9件套效果,配合技能等级散件,达成对怪物暗属性抗性超大幅度的削减,极限增伤能力可以让主C伤害提升2.3倍。
起源版本此套路已死
遗忘6+3
通过遗忘6和幻影3的效果,达成对死亡墓碑这个技能的极限加强,以前俗称“墓碑雨”,这套装其实在最起步实在没有装备推荐穿,因为上限太低了。
现在各种活动送传说装备,自己也可以用圣物轻松刷远古,所以此套路也不推荐了
传说装备我个人只推荐“海神套”和“兰总套”
海神好处是5件即可,有更多的散搭空间。
兰总好处是三速快,手感舒服,伤害方面也很不错。推荐左边5件护甲搭配辅助装备达成6件。
85级史诗过渡套装
幽魂魅影作为80级史诗对鬼泣来说虽然强度很高,但是我不认为现在还会有人去刷85的深渊追求它,所以在此不做推荐了。
千蛛碎影套装: 面板智力很高,高额黄字加成,套装自带一定的固定减防,伤害中等,安图恩阶段推荐,卢克阶段不理想。
天劫套装: 基础智力较高,技能攻击力和属强加成,在组队的时候收益也很大,但是由于卢克有减防上限,所以套装本身的减防被绿阵顶替了,安图恩阶段推荐,卢克阶段不理想。
战术之王的御敌套装: 强力光环WIFI增益,战术套的鬼泣是很受欢迎的,伤害属性也尚可,胜在不冲突,可以搭配黄字爆伤首饰等进行输出。推荐。
逝魔之力套装: 高面板,百分比魔法攻击和独立攻击加成,输出能力上乘,但是要注意爆伤的冲突问题。 推荐。
天御之灾套装: 基础智力很低,但是魔法攻击和独立攻击面板很高,三速较高,如果套装特效随机到暗属性对鬼泣的提升很大。自带特效攻击和高HIT,打吞噬魔和卢克打连击都很好,输出能力 很强的套装,推荐。
其余85史诗护甲不推荐。
90级史诗毕业套装
上元节祭典套装: 90A里非常优秀的属性,面板高且不冲突,本命布甲精通,升级到B套之后,一二觉伤害爆炸,总体优秀,但是要等待改版,当前阶段伤害能力不如轻甲皮甲。
时光的轨迹套装: 90A里非常垃圾的属性,面板爆高,5件套黄字与首饰容易冲突,升级到B套之后,三神器时期伤害最高,海勃伦时期伤害依然顶级,破招仍然最高。 但是三速较低,没有恍惚操 作体验会很差。
万世荣光套装: 90A里非常优秀的属性,智力高属强高,5件套爆伤于首饰容易冲突,升级到B套之后,伤害中规中矩,但是三速较高,属性平均,属于万金油套装,升级不会后悔。
其余90级SS套装不推荐。
史诗武器
圣耀天下第一!
直接毕业:荒古遗尘太刀、荒古遗尘短剑
二者目前确实非常接近,太刀速度快智力高,短剑百分比和混伤技能高有2%魔法暴击。任意一把都是毕业可以放心打造。
伪毕业:世界的支点、暗影蔽日、妖刀村正、圣剑-王者之剑
到手之后如果短期内不能换荒古,均可以打造,圣剑是其中不太推荐的,毕竟巨剑手感太差了,而且伤害也没有支点高,不能忍。
过渡武器:天丛云、名刀-观世正宗、御魂-七支刀、别云剑-无用等
除非迫切打团,不然只推荐先带着不要太过打造,毕竟锻造不易,气息尽量留给更好的武器。
时装/附魔徽章/称号/宠物/勋章
− 时装 ...
时装属性选择:
头发:智力
帽子:智力
脸部:攻击速度
胸部:攻击速度
上衣:残影之凯贾(换装可用)、御鬼之极(常驻)、吉格(爆发换装)
裤子:高级选生命值,天空以及节日选择刀魂之卡赞或智力
鞋子:移动速度
附魔、徽章:

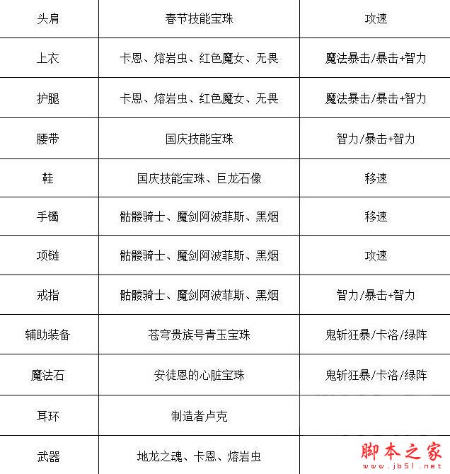
上图中红色魔女有误,智力魔攻宝珠为蓝色魔女。
称号:
当年春节称号并且附魔春节称号宝珠即为最好。
宠物:
当年春节宠物并且装备宠物装备,包括白字、暴击/力智、双攻及属性强化。 宠物及宠物装备作为一年中礼包可以带来的提升最大的道具,请认真想培养的玩家一定入手。
勋章:
当前的毕业工会勋章为
守护珠推荐选择暗属性强化、魔法暴击率、攻击速度、命中率
鬼泣小技巧:
由于改版后鬼泣有了柔化的机制,平时刷图打团,都有一定的操作技巧,在这里简单的给大家说几种。
首先是技能摆放,以我个人为例:
QWE为释放可柔化的技能后,通过“鬼神解放”被动可以无读条被释放的3个技能,也就是“被柔化”的技能因为柔化对按键手速有要求,所以推荐放的近一些,方便最快柔出它们。
技能快捷键方面,推荐把上挑锁定,将裂波斩设置为Z,将“绿阵”设置为空格,这样绿阵的柔化也会很简单舒服。
常用连招:
冥炎剑柔化绿柔化终结刀阵
剑鬼柔化绿柔化大墓碑引爆
完整连招5秒全黑
可以看出鬼泣爆发能力是很强的,可以和武极一样做到5秒钟内伤害全部倾泻,虽然数据不是最高的那种,但是需要爆发伤害的时候是完全可以胜任的。
至于连招请根据不同情况自己见机行事,可以随意柔化,这个不是死的,个人练习出适合自己的套路就好,只需要保证最重要的一点就是,任何情况下爆发前永远先柔出绿阵保证伤害最大化。
关键词:
-
上一篇
生死狙击内置菜单版 -
下一篇
DOTA2屠夫出装打法心得
