昆明电脑批发 怎么看AMD处理器型号⑧日常维护、性能优化
前七集咱们从“懂理论”到“会实战”,帮大家搞定了AMD处理器的选型、装机和选机。但很多朋友忽略了一点:好设备三分靠装,七分靠养——不管是桌面端主机,还是移动端笔记本,日常维护不到位、性能没优化,用久了都会出现卡顿、发热、死机等问题;就算遇到小故障,不懂排查也容易被商家忽悠花冤枉钱。
这第八集,就是咱们AMD攻略的“收尾保障篇”:专门解决大家“用机过程中的烦心事”。内容分三大块——日常维护技巧(桌面+移动)、性能优化方法(针对性提升体验)、常见故障排查(自己就能搞定的小问题)。所有技巧和排查方法,都是昆明卓兴技术团队根据上千台AMD设备的维修经验总结的,简单好操作;遇到搞不定的问题,也能直接找卓兴的售后保障,让你用机全程省心。

一、日常维护:简单3步,让AMD设备多用3年
日常维护的核心是“防患于未然”,不用复杂工具,定期做就能避免大部分问题。咱们分桌面端和移动端分别说,步骤清晰好执行。
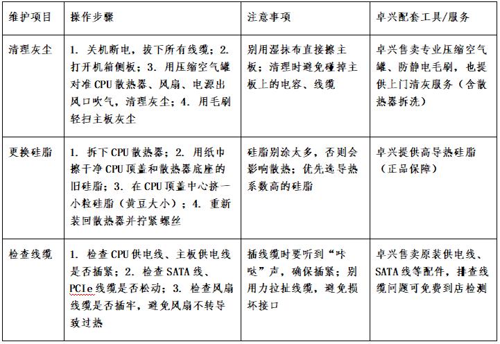
1. 桌面端主机维护(每3-6个月一次)

2. 移动端笔记本维护(每6个月一次)
笔记本维护重点在“散热口清理”和“电池保护”,操作比桌面端简单:
• 清理散热口:关机断电,用压缩空气罐对准笔记本两侧/底部的散热口吹气,清理内部灰尘;如果散热口积灰严重,可到卓兴拆机身深度清灰(含风扇拆洗);
• 电池保护:避免长时间满电存放(长期不用时,充到50%-60%电量);避免边充电边玩大型游戏(减少电池损耗);定期校准电池(满电后继续充1小时,再用到10%以下充电);
• 键盘清洁:用键盘清洁泥粘出缝隙里的灰尘和碎屑,避免按键失灵。
卓兴也提供笔记本专项维护服务,包括深度清灰、电池更换、键盘清洁,配件均为原装正品,比如笔记本原装电池、高导热硅脂等。
二、性能优化:3个小设置,AMD性能再提10%-20%
很多用户装完机后,默认设置下的AMD处理器没发挥出最佳性能——通过简单的软件和BIOS设置,就能轻松提升体验,不管是游戏还是办公都更流畅。
1. 基础优化:更新驱动+关闭后台冗余程序
- 更新驱动:AMD处理器的性能发挥依赖芯片组驱动和显卡驱动(核显/独显),优先通过“AMD Software: Adrenalin Edition”软件更新最新驱动,也可到卓兴官网下载适配驱动(避免装错驱动);
- 关闭后台:打开任务管理器(Ctrl+Shift+Esc),结束“占用CPU高”的冗余程序(如后台下载、无用插件),尤其是Ryzen 3/Ryzen 5等中端型号,减少后台占用能提升前台程序流畅度。
2. 桌面端进阶优化:BIOS设置调整
针对Zen4及以后的Ryzen处理器(如Ryzen 7 7800X3D),可通过BIOS优化设置提升性能,卓兴装机时会默认帮用户调好,自己也能手动调整:
• 开启XMP/EXPO:进入BIOS(开机按Del/F2),找到“内存超频”选项,开启XMP(DDR4)或EXPO(DDR5),内存会自动运行在高频(如DDR5 5600),提升读写速度;
• 关闭节能模式:如果追求极致性能(如游戏、创作),可在BIOS中关闭“CPU节能模式”,避免高负载时自动降频;日常办公可开启,提升能效比;
• 设置CPU温度墙:针对带X/X3D后缀的处理器,可在BIOS中设置合理温度墙(如90℃),避免过热降频,同时保护硬件。
提示:不懂BIOS设置的用户,别盲目调整,可到卓兴免费做性能优化调试。
3. 移动端优化:电源模式调整
笔记本的性能和续航可通过电源模式灵活切换,适配不同场景:
• 办公/出差:在Windows设置中选择“平衡电源模式”,开启“电池节能”,延长续航;
• 游戏/创作:连接电源后,选择“高性能模式”,在AMD Software中开启“游戏优化”,提升帧率和创作效率;
• 核显优化:针对Ryzen核显本,在AMD Software中调整“核显显存大小”(建议设置为2G-4G),提升轻度游戏流畅度。
三、常见故障排查:自己就能搞定的5类问题
遇到电脑卡顿、蓝屏、发热等问题,不用急着送修,先按下面的步骤排查,大部分小问题都能自己解决。如果排查后仍有问题,再找卓兴售后即可。
1. 故障1:电脑卡顿、CPU占用率高
常见原因:后台程序过多、驱动过时、病毒感染
排查步骤:
• 1. 打开任务管理器,结束占用CPU高的后台程序;
• 2. 通过AMD Software更新芯片组和显卡驱动;
• 3. 用杀毒软件全盘扫描,清除病毒和恶意程序;
• 4. 若仍卡顿,检查硬盘健康度(用CrystalDiskInfo软件),硬盘损坏会导致系统卡顿,可到卓兴检测更换硬盘。
2. 故障2:CPU温度过高、频繁降频
常见原因:灰尘过多、硅脂干涸、风扇故障
排查步骤:
• 1. 用HWiNFO64软件查看CPU温度(正常满载温度≤85℃);
• 2. 若温度过高,先清理CPU散热器灰尘,更换硅脂;
• 3. 检查CPU风扇是否转动,不转则可能是风扇故障,更换风扇(卓兴提供适配的CPU风扇,正品保障);
• 4. 笔记本用户可加装散热底座,提升散热效率(卓兴售卖静音散热底座)。
3. 故障3:电脑蓝屏、无法开机
常见原因:驱动不兼容、内存松动、CPU供电故障
排查步骤:
• 1. 蓝屏后查看错误代码(如0x0000001A),通过错误代码百度排查(多为驱动/内存问题);
• 2. 无法开机先检查CPU供电线、内存是否插紧(桌面端);笔记本则检查电源适配器是否正常供电;
• 3. 若开机进不了系统,可通过U盘重装系统(卓兴提供系统重装服务,含正版Windows系统);
• 4. 仍无法开机,可能是主板/CPU故障,到卓兴做硬件检测(免费初检)。
4. 故障4:笔记本续航大幅下降
常见原因:电池老化、后台程序耗电多、电源模式设置不当
排查步骤:
• 1. 用Windows自带的“电源和电池设置”查看电池健康度(健康度≤80%建议更换电池);
• 2. 关闭后台高耗电程序(如视频软件、下载工具);
• 3. 开启“节能模式”,降低屏幕亮度,关闭无用外设(如蓝牙、摄像头);
• 4. 电池老化可到卓兴更换原装电池,质保1年。
5. 故障5:游戏帧率低、卡顿
常见原因:显卡驱动过时、电源模式未开高性能、CPU散热不足
排查步骤:
• 1. 更新显卡驱动(核显/独显),在AMD Software中开启“游戏优化”;
• 2. 桌面端确认电源模式为高性能,笔记本连接电源并开启高性能模式;
• 3. 检查CPU温度,温度过高会导致降频,影响游戏帧率,清理灰尘/更换硅脂;
• 4. 若为核显本,确保内存为双通道,提升核显性能。
四、总结:AMD设备使用全周期保障,卓兴全程护航
到这里,第八集的后续保障指南就讲完了。其实不管是日常维护、性能优化,还是故障排查,核心都是“简单问题自己搞,复杂问题找专业”——咱们分享的技巧都是低成本、易操作的,能帮大家解决大部分用机小烦恼;遇到硬件故障、复杂调试等搞不定的问题,就交给专业团队。
作为AMD CPU云南总代理,昆明卓兴电脑批发平台的服务不止于“卖产品、装机器”,更覆盖了设备使用的全周期:从日常维护的工具售卖(压缩空气罐、硅脂),到性能优化的免费调试,再到故障后的硬件检测、配件更换、售后维修,一站式搞定。卓兴的技术团队都经过AMD官方培训,对AMD处理器的特性和常见问题了如指掌,能快速精准解决你的问题;所有配件都是正品保障,维修后提供质保,让你用机全程无忧。
至此,从“懂理论”到“会实战”,再到“善维护”,形成了完整的知识体系。希望这套攻略能帮大家彻底搞懂AMD处理器,不管是装机、选机还是用机,都能少走弯路、少踩坑。如果后续有新的AMD处理器发布,或者大家有新的用机问题,随时可以关注卓兴的官方渠道,我们会持续更新攻略、提供专业服务!
-
上一篇
cf巨人城废墟游戏截图 -
下一篇
魔兽萨满名字怎么起?部落萨满取名攻略
