医育融合下,婴幼儿游戏观察,以托大班为例,方法 + 表格 + 反馈
一、医育融合下托大班游戏观察的重要意义
2-3 岁是婴幼儿身心发展的关键窗口期,游戏作为其主要活动形式,不仅是探索世界的途径,更是展现发展水平的 “天然镜子”。开展托大班婴幼儿游戏观察,核心价值体现在三方面:
1.精准把握个体发展差异:每个婴幼儿的语言、动作、社交等能力发展节奏不同,通过观察游戏中的真实表现,能避开 “统一标准” 的判断误区,清晰识别每个孩子的优势领域(如有的孩子创造力突出,有的孩子社交能力较强)与待提升方向(如部分孩子精细动作需加强),为个性化指导提供依据。
2.科学优化教学活动设计:观察能反馈游戏材料是否适配、活动形式是否符合婴幼儿兴趣 —— 例如若多数孩子在建构游戏中频繁出现积木倒塌却不知如何调整,说明需增加 “基础建构技巧” 的引导;若角色扮演游戏中语言互动较少,可设计 “对话启发类” 情节,让游戏更贴合孩子需求。
3.搭建家园共育信任桥梁:观察记录的 “具体行为案例”(如 “孩子能主动协商玩具分配”“穿脱魔术贴鞋子需提醒”)比笼统评价(如 “社交好”“自理弱”)更具说服力,能帮助家长直观了解孩子在园状态,避免 “家园认知偏差”,同时让家园指导策略(如在家练习精细动作、培养社交协商能力)更统一、更有效。
二、托大班观察核心原则
2-3 岁托大班婴幼儿处于语言爆发期、社交意识萌芽期及自主能力发展关键期,观察需遵循 “过程优先、细节捕捉、发展导向” 原则:不干预游戏进程,重点记录婴幼儿主动发起的行为、语言互动及问题解决方式,为个性化指导提供依据。
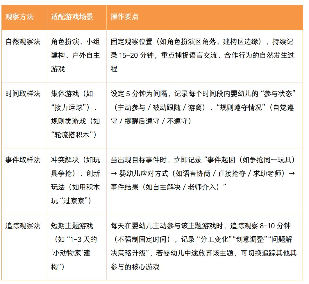
三、托大班专属观察方法(含建议适配场景)

四、托大班重点观察维度
1. 语言发展(核心观察点)
表达能力:是否能说 4-6 字完整句子;是否能描述简单场景
交流能力:是否主动发起对话;是否能回应同伴的提问并延伸话题
理解能力:是否能听懂复杂指令;是否能理解游戏规则的表述
2. 社交合作发展(关键观察点)
合作发起:是否主动邀请同伴组队;是否能进行角色分配
冲突解决:面对玩具争抢,是否用语言协商;是否能接受 “替代方案”
集体参与:在集体游戏中,是否能配合同伴完成任务;是否能关注同伴需求
3. 创造力发展(特色观察点)
材料创新:是否能突破玩具固有玩法;是否能组合多种材料创作
情节想象:是否能构建完整游戏情节;是否能主动丰富情节
4. 自理能力(场景化观察点)
游戏前后自理:是否能独立穿脱复杂衣物;是否能自主整理游戏材料
游戏中自理:是否能主动解决生理需求;是否能处理简单突发情况
5. 认知发展(辅助观察点)
逻辑思维:是否能进行简单分类;是否能理解 “1-2 的数量对应”
问题解决:搭积木倒塌时,是否能分析原因;是否能尝试多种解决方案
6. 大运动发展(基础观察点)
平衡能力:是否能在低矮平衡木上自主行走;是否能单脚站立
协调能力:是否能灵活跑跳
力量控制:是否能自主攀爬
7. 精细动作发展(基础观察点)
手部控制:是否能精准使用工具
手指协作:是否能完成复杂操作
建构能力:是否能精细搭建
五、托大班游戏观察记录表格

六、托大班个性化反馈与家园共育策略
(一)个体反馈(分发展水平指导)

(二)家园共育建议(举例)
1.语言互动:每天花 15 分钟玩 “故事接龙” 游戏(家长说 “小熊去森林里”,孩子接 “看到了小兔子”),鼓励孩子用完整句子表达;日常对话中多问 “为什么”“怎么办”(如 “积木倒了,怎么办呢?”),激发语言思考。
2.社交培养:带孩子参加小区同伴游戏,当出现争抢时,不直接干预,引导孩子说 “我们轮流玩好不好”;回家后和孩子复盘 “今天和小朋友怎么玩的”,强化正确社交方式。
3.创造力保护:不限制孩子的玩具玩法(如允许孩子用玩偶玩 “搭积木”);选择无毒可水洗的儿童专用颜料,在成人看护下让孩子自由涂鸦;提供家庭废旧材料(如快递盒、瓶盖),和孩子一起创作 “家庭小手工”,鼓励孩子说出创作想法。
4.自理锻炼:让孩子承担家庭小任务(如摆碗筷、整理自己的玩具);穿脱魔术贴鞋子时多给孩子 “尝试时间”,不催促、不包办,用 “你真棒,自己粘好鞋子啦” 鼓励进步。
5.大运动练习:每天带孩子进行 20 分钟户外活动,玩 “踩影子”“跳格子” 游戏,提升跑跳协调能力;在家中用沙发靠垫搭建 “小障碍”,让孩子练习跨越,增强平衡感。
6.精细动作训练:在家中准备 “串珠子”“夹豆子” 游戏(确保材料安全,避免误食);让孩子参与简单家务(如用小勺子舀米、整理袜子),在生活中锻炼手部精细动作。
七、观察记录使用说明
1.每周复盘:每周汇总观察记录,筛选 3-4 个典型案例(如语言发展突出、社交冲突解决成功的案例),在班级教研中分析,调整下周游戏活动设计(如增加 “语言互动类游戏”)。
2.家园沟通:每月将观察记录(隐去评价,保留具体表现)分享给家长,结合孩子的日常表现,共同制定 “家庭 - 园所一致的指导方案”(如孩子在园社交被动,家长在家多带孩子参与同伴游戏)。
3.发展追踪:每 1-3 个月对比同一孩子的观察记录,分析发展变化,评估指导效果,及时调整策略。持续发展监测评估可以使用托育尚贤院与985高校共同开发的相关软件配合。(具体了解可底部二维码联系)
会员在托育服务应用平台下载
记录表反馈表填写案例及模板
托育尚贤院
为托幼园所、妇幼保健机构、高职院校
提供完整专业的托育服务支持与培训服务
底部二维码联系
尚贤院更多医育融合专业内容:
这才是医育融合!世卫组织关于改善儿童早期发展的指南!
医育融合,0-3岁婴幼儿发展监测及评价参考(图)
医育融合,婴幼儿回应性照护
医育融合基础手册2.0
医育融合,不唯“推拿”和“药箱”
医育融合:0-6岁儿童发育监测与评估(含指南、监测表、评估表等)
医育融合?先来学习《中医药健康管理服务规范(0-36个月中医药健康服务)》
医育融合,国家卫生标准中的6-36个月婴幼儿健康管理指导
12个关键环节!医育融合托育园所的服务体系流程!
4个重点!从全国托育服务质量提升行动(2025-2027年)看医育融合到底如何做!
医育融合,卫生保健常用表格(上篇)
医育融合,卫生保健常用表格(下篇)
医育融合10大核心原则(我在宿迁托育从业人员培训班上的分享)
医育融合:儿童体质健康教育指导
-
上一篇
特殊意义小众的英文ID -
下一篇
喵星人大战
